首页 >> 分析展望 >> 大棋局 >> 中文版序

大棋局 第三章 民主桥头堡 作者:Z·K·布热津斯基 [美]

  欧洲是美国的天然盟友。它与美国有共同的价值观和大体相同的宗教传统,实行一样的民主政治,并且还是绝大多数美国人的祖籍地。欧洲带头通过一体化把民族国家组成共同的超国家经济联盟,最终组成政治联盟。在此同时,它也为超越民族主义时代狭隘观点和破坏性情感而建立的国家消亡之后更大的组织形式指明了道路。欧洲已经是当今世界组织上多边化程度最高的地区。(图11)政治上统一的成功,将在欧洲创造出一个生活在民主屋顶之下,享有与美国相当的生活水准,且拥有大约4亿人口的单一实体。这样的欧洲必将成为一个全球性大国。


图11


  欧洲也是向欧亚大陆腹地逐步扩展民主的跳板。欧洲的东扩将巩固九十年代民主的胜利。它将在政治与经济方面与欧洲基本文明的范围差不多。这个范围被称为“耶酥使徒彼得的欧洲”,其版图是由起源于基督教西派教会的欧洲古老和共同的宗教传统确定的。这样的欧洲早在民族主义时代之前就一度存在过,在欧洲分裂成为美国和前苏联分别控制的两个部分之前已经存在了很久。这样一个大欧洲将对那些位于更远的东部的国家产生巨大的吸引力,并与乌克兰、白俄罗斯及俄罗斯建立起关系网络,使它们参与越来越具有约束力的合作并使它们转而信仰共同的民主原则。它将最终成为美国所倡导的大欧亚大陆安全合作架构的关键支柱之一。

  不过,欧洲首先是美国在欧亚大陆必不可少的地缘政治桥头堡。美国在欧洲有着巨大的地缘战略利益。与美日之间的联系不一样,大西洋联盟在欧亚大陆上直接确立了美国的政治影响和军事力量。在美欧关系的目前阶段,欧洲盟国仍极大地依赖美国的安全保护,欧洲的任何扩大都将自然而然地成为美国直接影响的范围的扩大。相反,若没有跨大西洋的紧密关系,美国在欧亚大陆的首要地位也就会很快地不复存在。那样,美国对大西洋的控制以及它使自己的影响和力量达到欧亚大陆纵深地带的能力将受到严重限制。

  然而问题是,这样的一个真正的欧洲人的“欧洲”并不存在。这只不过是一种憧憬、观念和目标,还不是现实。西欧已经是一个共同市场,但还远不是一个单一的政治实体。政治上的一个欧洲尚未出现。如果还需要什么证据的话,那么波斯尼亚危机已痛苦地证明欧洲仍然并不存在。严酷的现实是,西欧在很大程度上仍然是美国的保护地,中欧也越来越是如此。美国的这些盟国使人们想起在古代的仆从国和附庸国。这无论对美国还是对欧洲各国来说都未必是好事。

  更糟糕的是,欧洲内部的活力正更加普遍地下降。现存的社会经济制度的合法性,甚至连正在露头的欧洲人格意识,都显得十分脆弱。在一些欧洲国家,人们可以看到出现了信任危机,创造性的势头丧失殆尽,且在世界的一些大问题面前采取孤立主义和逃避主义的内向态度。绝大多数欧洲人是否想让欧洲成为一个主要大国以及他们是否准备朝着这个方面努力,尚不清楚。就连目前已大为减弱的残留的欧洲反美主义情绪也有些玩世不恭:欧洲人对美国的“霸权”耿耿于怀,但他们却又乐于受美国“霸权”的庇护。

  对两次世界大战造成的破坏记忆犹新,对经济复兴的渴望以及前苏联威胁所带来的不安全感,曾经是形成欧洲一体化的政治势头的三个主要动力。但是到了九十年代中,这三个动力已经消失。经济复兴已基本实现。如果说还有什么问题,那么欧洲面临的问题越来越是:负担过于沉重的社会福利制度正耗尽经济活力,而特殊利益集团对改革的强烈抵制正使欧洲政治注意力内向。前苏联的威胁是消失了,而一些欧洲人希望摆脱美国影响而独立的愿望却并未转化成促进欧洲大陆一体化的强大动力。

  欧洲一体化的事业越来越依靠由欧洲共同体及其继承者欧洲联盟这种庞大机制所产生的官僚机构本身的势头来支撑。一体化的思想虽仍得到广大民众的支持,但由于缺乏热情和使命感,这种支持趋于冷淡。一般说来,今天的西欧给人的印象是问题多,不齐心,尽管生活舒适却存在一系列社会问题,没有共同的较远大眼光。欧洲一体化正越来越成为一个进程而不是一项事业。

  尽管如此,法国与德国这欧洲两大主要国家的政治精英大体上仍然承诺要实现把欧洲变成真正的欧洲的目标。因此,他们是欧洲的主要设计师。若齐心协力,他们能建立起一个无愧于欧洲的历史和潜力的欧洲。然而这两个国家对欧洲建设的看法和意图却又不尽相同,而且两者都没有强大到能单独实现自己的目的和主张。

  这种状况便为美国的决定性干预提供了特殊机会。这使美国以维护欧洲团结名义的介入有了必要性,因为不这样做欧洲的一体化就将陷于停顿,甚至逐渐发生逆转。但美国对欧洲建设的任何有效参与都必须以美国在以下两个问题上的明确思想为指导:一是美国希望看到并愿意促进的是一个什么样的欧洲,一个平等的伙伴还是一个小盟友;二是欧盟和北约的最终范围应该有多大。此外,美国还必须谨慎处理它与欧洲两个主要设计师的关系。

辉煌与救赎

  法国寻求欧洲的转世再生,德国则希望通过欧洲而获得救赎。这两种不同的动机是理解并确定法德对欧洲的不同设计内容的深层原因。

  对法国来说,欧洲是恢复其昔日伟大辉煌的途径。法国严肃的国际问题思想家早在二次大战前就对欧洲在世界事务中的中心地位不断下降而忧心忡忡。在冷战的几十年中,这种担忧变成了对“盎格鲁撤克逊人”统治西方的愤懑,更不用说对与此相关的西方文化的“美国化”的蔑视了。创造一个查尔斯·戴高乐所说的“从大西洋到乌拉尔山脉”的真正欧洲,就是为了纠正这种糟糕的情况。这样的欧洲,由于将由法国领导,将为法国重新找回其辉煌。法国人至今感到这种辉煌仍然是法国的特定命运。

  在德国看来,投身欧洲是德意志民族得到救赎的基础,而与美国的亲密关系则是确保自身安全的关键。因此,德国认为一个过分自信且独立于美国的欧洲并非可行的选择。对德国来说,救赎+安全=欧洲+美国。这个公式决定了德国的态度和政策,它既使德国成为一名欧洲真正的良民,又同时是美国在欧洲的最有力的支持者。

  德国把它对欧洲的热心承诺看成是对自己历史的净化以及对其道德和政治信誉的恢复。德国通过欧洲使自身得到救赎,既可重振昔日的雄风,又可在自然而然地不引起欧洲对德国的怨恨与担心的情况下完成自己的使命。若德国人寻求自身的民族利益,那就将冒被其他欧洲人所孤立的风险。而若德国人致力于促进欧洲的共同利益,则将得到欧洲的支持和尊重。

  在冷战中涉及的主要问题上,法国是一个忠诚、有献身精神和坚定的盟友。每当关键时刻,法国总是与美国并肩战斗。无论是对柏林的两次封锁,还是在古巴导弹危机期间,法国从未动摇过。但是法国希望表现出自己单独的政治人格,并维护法国自身必不可少的行动自由,特别是在牵涉到法国的全球性地位或欧洲未来问题时的行动自由,这又减弱了法国对北约的支持。

  法国的政治精英仍然抱着法国还是一个全球性大国的观念,这实在有点荒谬。1995年5 月阿兰·朱佩总理在法国国民议会重申历届前任总理的思想并宣布:“法国能够也必须坚持自己作为世界大国的天命”,议会厅立即响起了自发的鼓掌声。法国坚持发展自己的核威慑力量,其主要动机是法国认为这样可以增加它自己的行动自由,同时又能使自己在美国做出有关西方联盟整体安全的生死悠关的决定时获得对美国施加影响的能力。法国谋求提高自身的地位并不是为了对付前苏联,因为即使从最好的角度看,法国的核威慑力量也只能对前苏联发动战争的能力产生十分有限的影响。巴黎倒是觉得自己拥有核武器可以使它在冷战中最高级别和最危险的决策过程中扮演一定的角色。

  法国认为拥有核武器不仅加强了自己是全球性大国的主张,而且还使自己拥有全世界都不得不尊重的发言权。这也加强了法国作为五个拥有否决权的联合国安理会成员之一的地位。这五个成员统统是核大国。在法国看来,英国的核威慑力量仅仅是美国核威慑力量的延伸。之所以如此,尤其是因为英国遵守对美英特殊关系的承诺并在建设独立欧洲的努力中往往弃权。(法国核力量的发展计划,在很大程度上得益于美国的暗中支持,但法国人却认为这对法国的战略考虑没有任何影响。)在法国的心目中,法国的核威慑力量还加强了它作为欧洲大陆主要大国所具有的领导地位,而且法国是唯一拥有这种地位的真正的欧洲国家。

  法国的全球抱负也表现为,它坚定地致力于在大多数法语非洲国家继续维持其在安全方面的特殊作用。尽管法国在长期作战后失去了越南和阿尔及利亚,放弃了法帝国范围更广的地盘,尽管现实情况是法国基本上只是后帝国时期的一个中等欧洲国家,这种安全方面的使命以及法国继续控制着分散在太平洋中的一些岛屿(这些岛屿为法国有争议的核试验提供了场所)的事实,使法国的精英更加坚定地认为法国确实发挥着全球性作用。

  所有这些一直使法国要求继承欧洲的领导地位。英国已使自己成为次要角色并基本上依附于美国的力量。而德国在冷战时期的大部分时间里又处于分裂状态并仍然为它在二十世纪的历史所困扰。在这种情况下,法国可以拿欧洲概念大做文章,宣扬自己是欧洲概念的代表,把欧洲的概念说成与法国的观念一致。法国这个最先发明主权民族国家概念并把民族主义变成民众信仰的国家,很自然地把自己看成是独立和联合的欧洲的化身。法国在这样看待自己时所抱的热情,与它当年一度对“国家”概念所抱的热情一样地炽烈。法国领导下的欧洲辉煌也就成了法国辉煌。

  这种由深刻的历史责任所产生并由独特文化自豪感而增强的特殊使命有重要的政策含义。法国必须保留一块在自己的影响范围之内的主要的地缘政治地域,或者说保留一块至少也要防止一个比法国更强大的国家出来主宰的地域。这块地域在地图上可以划为一个半圆形。它包括伊比利亚半岛、西地中海的北岸以及从德国到中东欧的广大地区。(图12)它不仅是法国安全的最底限度辐射范围,而且也是法国政治利益的最重要的地域。只有在确保南欧国家以及德国支持的情况下,建设一个由法国领导的统一独立的欧洲的目标方能实现。但很明显,在法国所拥有的地缘政治轨道内,一个日益更加强大的德国必将成为法国最难对付的国家。


图12


  在法国看来,通过在法国领导下的欧洲统一同时结合美国在欧洲大陆的首要地位逐渐下降,就可以实现独立统一的欧洲这一重要目标。但若法国要营造欧洲的未来,它就必须既让德国参与又加以束缚,还得逐步剥夺美国对欧洲事务的政治领导。而这将导致法国陷入双重政策困境:一是如何在不断削减美国在欧洲的存在的同时,保持美国对欧洲的安全承诺—— 法国仍然承认这一承诺是必不可少的;二是如何在阻止德国领导欧洲的同时,使法德伙伴关系成为推动欧洲一体化政治经济相结合的发动机。

  如果法国是货真价实的全球性大国,那么摆脱这些困境并实现其主要目标也许并不困难。除德国外,欧洲再也没有任何其他国家怀有法国那样的抱负及被同样的使命感所驱使。就连德国也可能受到诱惑而在统一但是独立于美国的欧洲中接受法国的领导,但这只有在德国认为法国确实是一个全球性大国且可以像美国那样为欧洲提供德国无法提供的安全的情况下才有可能。

  然而德国明白法国实力确实有限。法国在经济上远比德国弱,而它的军事力量也并不够(正如1991年海湾战争所表明的那样)。法国的军事力量足以平息发生在其非洲卫星国内部的军事政变,但却既无力保护欧洲,也无力向远离欧洲的地方投送大量军事力量。法国不大不小正好是个中等的欧洲大国。因此,为了建设欧洲,德国还是愿意纵容法国的自大。但是为了真正维护欧洲的安全,德国却不愿意盲目地追随法国的领导。因此,德国一直坚持美国应在欧洲安全方面发挥主要作用。

  这个对法国的自尊心来说颇为痛苦的现实,在德国统一后变得更为明显了。而在这之前,法德和解确实表现为法国依靠德国的经济活力心安理得地享有政治领导地位。这种看法事实上对双方都是合适的。因为这一方面缓解了欧洲传统上对德国的担心,另一方面通过造成欧洲建设由法国领导而得到经济上富有活力的西德支持这一印象起了加强和满足法国的幻想的作用。

  然而,即使对法德和解有些错觉,法德和解在欧洲形势发展中仍然具有积极意义,其重要性是怎么强调也不会过分的。它为艰难的欧洲一体化进程到目前为止所取得的所有进步提供了具有关键性意义的基础。因此,它与美国的利益完全一致,也与美国长期以来对促进欧洲跨国合作的承诺相符合。法德合作的失败对欧洲将是一个致命的倒退,也将给美国在欧洲的地位带来灾难。

  美国心照不宣的支持,使法德共同推进欧洲一体化进程成为可能。而德国的统一又增加了法国把德国束缚在有约束力的欧洲框架之内的动因。因此,法国总统和德国总理在1990 年12月6日承诺将致力于实现欧洲联邦的目标。十天后,在罗马举行的讨论欧洲政治联盟的政府间会议——尽管英国持保留态度——明确责成欧共体十二国外长拟订一项政治联盟条约的草案。

  然而,德国的统一也急剧地改变了欧洲政治的实际形势。这无论对俄罗斯还是法国都是地缘政治上的失败。统一的德国不仅不再是法国的政治小伙伴,而且自然而然地成了西欧无可争议的首要大国,甚至是某种意义上的全球性大国,尤其因为德国是支持重要国际组织的主要出资国 [ 注:例如在下列组织的总预算中,德国出资的比例分别为:欧盟28.5%;北约22.8%;联合国8.93%。此外,它还是世界银行和欧洲复兴开发银行的最大股东。 ] 。新的现实使法德都不再对法德关系抱多少幻想。因为德国现在能够也愿意说明并公开地推进它自己对欧洲未来的设想。虽然德国仍然是法国的伙伴,它却不再是受法国保护的对象。

  法国政治影响力的减弱已对它的政策造成了一些影响。法国不得不在北约内重新获取更大的影响——为抗议美国的控制,法国已在很大程度上脱离了北约——并通过更多的外交运作来弥补自己的相对弱点。重返北约也许可使法国对美国施加更多的影响,而不时地拉拢莫斯科或伦敦则可从外部对美国和德国施压。

  结果是法国重返了北约的指挥系统。不过这只是法国的政策策略运用而并非真要重返后去争些什么。到1994年,法国又重新成为北约的政治军事决策事实上的积极参与者。而到 1995年末,法国外交和国防部长也开始定期出席北约的会议。但法国为此提出了要价:一旦完全重返北约,法国重申决心对联盟结构进行改革,以使美国的领导与欧洲国家的参与之间更为平衡。法国人希望欧洲集体的因素能起更大的作用和影响。正如法国外长德沙雷特 1996年4月8日在一次演讲中所说的那样,“对法国来说,(与联盟和解的)基本目标就是要在联盟内维护运作中可信,政治上可见的欧洲特性。”

  与此同时,法国毫不犹豫地在策略上利用它与俄罗斯的传统联系来制约美国的欧洲政策,并在凡是有用的时候就重温它从前与英国的友好关系以抵消德国在欧洲不断加强的首要地位。法国外长1996年8月对此说得接近露骨。他宣称:“如果法国发挥一种国际作用,它一定会得益于一个强大的俄罗斯的存在,得益于帮助俄国重新成为一个主要大国。”俄国外长随即对此做了回应:“在世界所有的领导人中,法国人是在同俄罗斯关系中最接近采取建设性态度的。” [ 注:转引自1996年8月12日《观察家报》。 ]

  法国起初对北约东扩的支持不冷不热——其实是对北约东扩是否可取几乎不加掩饰地表示怀疑。这在一定程度上就是为了获取与美国打交道时的影响力而制定的策略。恰恰由于美德是北约东扩的主要倡导者,对法国最适宜的才是采取冷淡态度,有保留地行事,为北约东扩对俄国的潜在影响表示担忧,从而扮演欧洲与俄罗斯的最合适的对话者的角色。法国人甚至给一些中欧人这样的印象,即法国人并不反对俄罗斯在东欧有一个势力范围。因此,法国打俄罗斯牌不仅牵制了美国并向德国传达了一个并不十分隐晦的信息,而且增加了对美国的压力,要美国认真考虑法国提出的改革北约的建议。

  北约的扩大归根结蒂需要16个成员国的一致同意。巴黎知道它的默许在达成一致中将举足轻重,而且为了避免来自其他成员国的阻力,法国的实际支持是必须的。因此,法国毫不隐讳其意图,就是把它对北约扩大的支持作为抵押品,要挟美国最终接受法国改变联盟内部力量对比及其根本组织结构的决心。

  法国原先在支持欧盟扩大方面也同样采取不冷不热的态度。这一进程主要由德国带头。美国也给予支持,但没有像介入北约扩大那么深。尽管法国在北约内往往争辩说欧盟的扩大将为那些前共产党国家提供更为合适的保护伞,但当德国开始力争更迅速地把欧盟向中欧扩大的时候,法国却立即开始提出技术上的问题,并要求欧盟对欧洲南部不受保护的地中海一翼给予同样的重视(这些分歧早在1994年11月法德首脑会晤时已经出现)。法国强调后者还收到了赢得北约南部成员的支持的效果,从而最大限度地增加法国在讨价还价过程中的筹码。但法国这样做的代价是扩大了法德两国在欧洲地缘政治观上的分歧。1996年下半年法国最终同意波兰加入北约与欧盟,才部分地缩小了法德间的这一分歧。

  从历史演变的角度看,法德之间的这种分歧是不可避免的。自二次大战结束以来,民主的西德就一直认为法德和解是在分裂的欧洲西半部建设一个欧洲大家庭所必需的。这种和解对德国恢复历史名誉也十分重要。因此,德国为此付出接受法国的领导这一代价还算公平。与此同时,前苏联对脆弱的西德持续的威胁又使忠于美国成为德国能生存下去必不可少的先决条件,就连法国也承认这一点。但在苏联崩溃后,为了建设一个更大更统一的欧洲,再从属于法国就既无必要也无好处了。统一的德国实际上已是一个更加强大的伙伴,所以平等的法德伙伴关系对法国来说是再公平不过的事情了。因此,法国没有其他选择而不得不接受德国更愿与大西洋彼岸的盟友和保护者建立最重要安全联系这个事实。

  冷战结束后,这种联系对德国来说变得更为重要。从前它既使德国避免了外来直接威胁的侵害,也是德国最终统一必要的先决条件。随着苏联的解体及德国的统一,德国与美国的联系现在又为德国提供了保护伞。在这一保护伞之下,德国可以更公开地在中欧起领导作用,同时又不对其邻国构成威胁。这种同美国的关系提供的不仅仅是德国行为端正的证明书,它还向德国的邻国保证,若它们同德国保持密切的关系,也就意昧着与美国建立更为密切的关系。所有这些使德国更容易比较公开地阐明自己地缘政治的优先考虑。

  德国这一航船安全地停泊在欧洲。美国在欧洲可以看得见的军事存在又使它变得无害而可靠。因此德国现在可以力促把新近获得自由的中欧国家融入欧洲框架。这将不再是旧时德帝国主义的中欧,而是一个在德国的投资及贸易带动下经济复兴并更为友善的大家庭。德国还将扮演赞助者的角色,最终把这个新的中欧正式纳入欧盟和北约。由于法德联盟为德国扮演更具决定性的地区角色提供了重要舞台,德国就不再需要在其特殊利益轨道内表现自己时羞羞答答了。

  在欧洲地图上,德国的特殊利益区域可用一个长方形来表示,在西部当然包括法国,在东部则覆盖中欧新获得解放的原共产党国家,还包括各波罗的海共和国、乌克兰、白俄罗斯甚至延伸至俄罗斯境内。从许多方面看,这个区域与德国在历史上曾有过的建设性文化影响范围相一致。这个范围是由德国城市和农业殖民者于前民族主义时期在中东欧和波罗的海诸共和国区域内营造出来的。他们在第二次大战过程中已被扫除干净。更为重要的是,如果把法国(前面已有论述)和德国特别关注的地区放在一起在下面的地图中进行观察的话,这两个地区实际上勾画出了东欧与西欧的界限,而两个地区的重叠部分则突出了法德关系在地缘政治上有决定意义的重要性,因为这是欧洲的重要核心。

  九十年代中德国与波兰的和解,标志着德国在中欧扮演更为公开自信的角色的关键性突破。尽管开始时有点犹豫,统一的德国(在美国的推动下)正式承认了奥得-尼斯河为它与波兰的永久边界。此举又消除了波兰与德国建立更为密切关系的唯一的最重要的障碍。在双方进一步采取了一些相互友好和谅解的姿态以后,德波关系发生了巨大的变化。不但双边贸易迅猛发展(1995年波兰超过俄罗斯而成为德国在东方的第一大贸易伙伴),而且德国成了波兰加入欧盟最主要的支持者,还与美国一起成了波兰加入北约的最主要的支持者。如果有人把到九十年代中波德的和解在中欧的地缘政治重要性同法德和解早先对西欧的影响相提并论,这一点也不过分。

  德国的影响可以通过波兰向北辐射到波罗的海诸国,向东可以到达乌克兰和白俄罗斯。而且波德和解的范围通过波兰不时地参与法德关于欧洲前景的重要磋商而有所扩大。所谓的魏玛三角(由于第一次法、德、波三边高级磋商在德国城市魏玛举行而得名,这一磋商后来定期举行。)在欧洲大陆形成了一个拥有三个国家总共1.8亿人口和十分明确的民族认同感的重要地缘政治轴心。一方面它进一步加强了德国在中欧的主导作用,但另一方面德国的作用又因波兰和法国参加三方对话而有所抵消。

  德国对欧洲主要组织东扩十分明确的承诺使中欧更易于接受德国的领导,对那些较小的中欧国家来说更其如此。德国作出这样的承诺就使自己肩负起了与根深蒂固的西欧观念很不相同的历史使命。按照西欧那种观念,发生在德国和奥地利以东的事情多少已超出真正欧洲所应关注的范围。早在18世纪初博林布鲁克勋爵 [ 注:参阅他所著《欧洲史:从比利牛斯和平到路易十四之死》。 ] 就明确声称,东部的政治暴力事件不会对西欧人带来任何影响。这种态度在1938年慕尼黑危机时又重新出现。九十年代中在波斯尼亚冲突期间,英国与法国也再次采取了令人悲叹的态度。在目前有关欧洲未来的辩论中,这种看法仍是一股暗流。

  与此相反,在德国真正引起辩论的问题只有一个,那就是北约和欧盟哪一个应该先扩大。国防部长支持北约先扩大,而外交部长则主张欧盟先扩大。结果是德国成了建立一个更大更统一的欧洲的无可争辩的倡导者。德国总理曾经把2000年定为欧盟实现第一次东扩的目标,德国国防部长也最先提议把北约成立五十周年作为实现北约东扩的有象征意义的适当时间。这样,德国对欧洲未来的看法就与它的欧洲主要盟友有了差别:英国人明白表示他们宁可建立一个更大的欧洲,因为他们把扩大看成是淡化欧洲统一的途径。法国人则担心扩大会增大德国的作用,因此支持搞一个范围较小的一体化。而德国对这两种想法都支持,从而在中欧获得了它自己的独特地位。

美国的总目标

  对美国而言,主要问题是如何建设一个以法德关系为基础的欧洲,一个具有生存活力、与美国始终联系在一起并能扩展合作与民主的国际体系范围的欧洲。美国的全球首要地位的有效运作主要依赖这一体系。因此,这不是一个在法德之间作出取舍的问题。缺了法国或德国,便不会有欧洲。

  从前文所述大体上可得出以下三个结论:

   1.美国必须介入欧洲统一事业,以补救已在削弱欧洲活力的内部士气与目标危机,克服欧洲普遍流行的关于美国最终并不赞成欧洲真正统一的疑虑,并为欧洲联合事业注入必要的民主兴奋剂。这就要求美国就最终接受欧洲是美国的全球性伙伴作出明确的承诺。

   2.从短期看,在策略上反对法国的政策并支持德国的领导地位是有道理的;从长远看,倘若真正的欧洲确实应运而生,则欧洲联合必须具备更鲜明的欧洲政治和军事特性。这就需要逐步对法国关于跨大西洋体制内权力分配的观点作出某种迁就。

   3.法国和德国均未强大到可单独建设欧洲或同俄罗斯解决在确定欧洲地理范围方面的固有麻烦。这便要求美国有力地、专注地和义无反顾地参与进来,特别是与德国人一道来确定欧洲的范围,并以此应付诸如波罗的海各共和国和乌克兰在欧洲体系内的最终地位等这些特别是对俄国来说十分敏感的问题。

  在广褒的欧亚大陆的地图上扫一眼,即可感受到欧洲桥头堡对美国的地缘政治意义及其地域上的相对狭小。维护该桥头堡并使它作为民主的跳板而扩大与美国的安全直接相关。美国对稳定和与之相关的民主传播所怀有的全球关注与欧洲表面上对这些问题的漠不关心(尽管法国自诩拥有全球性大国的地位)之间存在着鸿沟,需要填平。只有当欧洲越来越更加具备邦联特性时,这一鸿沟才能变窄。欧洲不会成为一个单一的民族国家,因为欧洲多种多样的民族传统都很顽固。但欧洲可以成为一个实体,通过共同的政治制度越来越多地体现共有的民主价值观,在民族价值观的普及中明确自身的利益,并对欧亚地域上的其他居民形成磁铁般的吸引力。

  如果让欧洲人放任自流,他们就有陷入内部社会问题而不能自拔的危险。欧洲的经济复苏掩盖了表面成功背后的长期代价。这些代价会在经济上,同时也在政治上,带来极大的损害。西欧日益面临政治合法性和经济活力方面无法克服的危机,深深植根于受国家庇护的社会结构的普遍膨胀,这助长了家长作风、保护主义以及目光短浅的狭隘性。结果是营造了一种集逃避现实的享乐主义和精神空虚于一体的文化氛围,这种氛围可能被极端的民族主义分子或教条主义的理论家所利用。

  如果这种氛围大肆泛滥,就可能对民主和欧洲概念造成致命的损害。就欧洲面临的新问题而论,民主和欧洲概念事实上是互相关联的。暂且不提对现存的社会经济结构进行不致引起政治动乱的改革这一需要,所有的新问题,不管是外来移民或是美国或亚洲的经济技术竞争力,都越来越多地只能在整个欧洲的范围内得到有效应对。一个比其各组成部分加在一起更大的欧洲,即一个在促进民主和广泛地改变人类基本价值观的信仰方面要发挥自身的全球性作用的欧洲,更有可能成为一个与政治极端主义、狭隘民族主义或社会享乐主义划清界线的欧洲。

  无需唤起对德俄单独互相迁就的旧有恐惧,也无需夸大法国与莫斯科策略上调情的后果,只要欧洲仍在进行联合的努力失败,人们就会对欧洲地缘政治的稳定和美国在欧洲的地位感到不安。欧洲联合的任何失败事实上可能使欧洲人有必要重新使用一些相当传统的手法。这肯定会为俄国或德国在地缘政治方面自行其是提供机遇。不过,如果欧洲现代史上还能给人以什么经验教训的话,那么俄、德都不可能在这方面获得持久的成功。然而德国至少在界定自身民族利益时可能会变得更加我行我索和直截了当。

  当前,德国的利益与欧盟和北约的利益是一致的,甚至在后两者的利益中得以净化。甚至绿党左翼联盟发言人也主张扩大北约和欧盟。但是,如果欧洲的统一和扩大受阻,便有理由推论,将会出现一个更带民族主义色彩的德国有关欧洲“秩序”观的诠释,从而对欧洲的稳定构成潜在的损害。联邦议院基督教民主党领袖、科尔总理可能的继任者沃尔夫冈·绍伯勒在说下面这番话时就反映出这种思想状态。他说,德国不再是“反对东方的西方堡垒;我们已变为欧洲的中心”,并有针对性地补充说:“在中世纪的漫长年代,德国曾被卷入创立欧洲秩序” [ 注:1996年8月2日,黑体是引用者所加。 ] 。按照这一思路,中欧地区会成为确立德国明显的政治主导地位的地区和德国对东方和西方进一步实施单方面政策的基础,而不再是德国仅仅占据经济优势的一个欧洲地区。

  欧洲到那时就不再是美国力量在欧亚大陆的桥头堡和向欧亚大陆扩展全球民主体系的跳板了。这就是为什么美国对欧洲统一毫不含糊而且非常具体的支持必须维持不变的原因。尽管在欧洲经济恢复时期和在跨大西洋安全联盟内美国频繁表示支持欧洲统一及欧洲的跨国合作,但在行动上美国好像更喜欢与一个一个的欧洲国家而不是与欧盟打交道,来处理棘手的经济和政治问题。美国在欧洲决策过程中偶而地固执己见,似乎强化了欧洲的疑虑:当欧洲服从美国领导时美国就支持欧洲人之间的合作,而当欧洲制定自己的欧洲政策时美国就不支持欧洲人之间的合作。这是一个不应传播的错误信息。

  美国在明确宣布它不但准备接受欧洲成为真正欧洲的后果,而且准备采取相应行动之前,已在1995年12月美欧马德里联合宣言中强有力地重申美国对欧洲统一的承诺,但这听起来依然空洞无力。对欧洲来说,最终结果必须是它与美国结成真正的伙伴,而不是受优待但仍是小伙伴的那种地位。真正的伙伴关系意味着共同决策并分担责任。美国对欧洲统一事业的支持将有助于使跨大西洋对话充满活力,并促使欧洲人更认真地致力于在世界上发挥一个真正举足轻重的欧洲可能发挥的作用。

  可以想象,在某个时候,一个真正联合和强大的欧盟可能会变成美国的一个全球性的政治对手。欧盟当然可能变成一个难以驾驭的经济技术竞争者。与此同时,它在中东和其他地区的地缘政治利益也可能与美国的利益背道而驰。然而,事实上这样一个强大的和政治上专心致志的欧洲在可预见的将来是不可能出现的。与美国立国之初时的情况不同,欧洲对复兴民族国家有很深的历史渊源,面对一个超国家的欧洲的热望则显然已经消退。

  未来10年或20年有以下三种现实可能的选择:或者是一个不断扩大和日益统一的欧洲,尽管犹豫不决和有起有伏,仍然追求欧洲大陆统一的目标;或者是一个僵持的欧洲,其一体化的程度和地理范围基本上不超越目前状况,而中欧则继续处于地缘政治真空;或者是作为僵持状态的可能后续,出现一个恢复旧时的强权角逐且逐渐走向分裂的欧洲。如果出现一个僵持的欧洲,德国对欧洲的那种自我认同感几乎将不可避免地淡化,促使德国对自身国家利益的界定更具民族主义色彩。对美国来说,第一种当然是最好的选择,但这是一种如果要实现就需要美国全力支持的选择。

  在欧洲建设犹豫不决的当前阶段,美国没有必要直接介入诸如以下复杂问题的争论:欧盟是否应以多数赞成制(一个得到德国特别支持的立场)来作出对外政策决定,欧洲议会是否应该获得立法决策权及布鲁塞尔的欧洲委员会是否应成为事实上的欧洲行政当局,实施欧洲经济货币联盟协议的时间表是否应适当松动,欧洲最终是否应成为一个涵盖广阔的邦联或者成为一个以联邦实体为内核加上较为松散的外围周边地带的多层次实体。这些问题都应由欧洲人自己去研讨解决。解决这些问题的进展很可能不平衡,会停停走走,而且最终只能靠复杂的妥协被推动前进。

  不过,人们有理由认为欧洲经济货币联盟将在2000年以前应运而生,最初可能由欧盟现有的15个成员国中的六至十个成员国组成。这将加速欧洲在货币领域之外的经济一体化,同时进一步促进政治一体化。于是,伴随着断断续续的进程,一个拥有更为一体化的内核和较松散的外围的单一欧洲将会出现并日渐成为欧亚棋局中的一个重要的政治棋手。

  无论怎样,美国都不应给人以这样的印象:美国更喜欢一个尽管包括的地域更广内涵却含糊不清的欧洲联合。美国应该通过言辞和行动重申,它最终愿意将欧盟视为美国全球性的政治和安全伙伴并与之打交道,而不仅仅把欧盟视为由通过北约与美国结盟的国家所组成的一个地区性共同市场。为使这一承诺更可信并超越关于“伙伴关系”的动听言辞,美国可以建议并启动在新的跨大西洋双边决策机制中与欧盟的联袂规划。

  相同的原则也适用于北约。维系北约对跨大西洋的联系至关重要。在这个问题上,美欧意见极为一致。没有北约,欧洲不但可能会脆弱得不堪一击,而且几乎立即会在政治上四分五裂。北约确保欧洲的安全并为寻求欧洲统一提供一个稳定的框架。这便是北约对欧洲具有历史性至关重要意义的依据。

  然而,随着欧洲在犹豫中逐步走向联合,北约的内部结构和进程将不得不作出调整。在这个问题上法国人是有点道理的。不能设想,有朝一日会有一个真正联合的欧洲,却同时又有一个仍然以一个超级大国加上十五个依附国为基础的一体化联盟。一旦欧洲伴随着欧盟逐渐履行某些超国家政府的职能而开始表现出其自身的真正政治特性,北约将不得不在“1+ 1”(美国+欧盟)公式的基础上作出改变。

  这不会在一夜之间一蹴而就。再重复一次,走向这个方面的进展将是步履蹒跚的。但是这种进展必须在现有的联盟安排中得到体现,否则,缺少这种调整本身就会使进一步进展受阻。朝这个方向迈出的重要一步是1996年联盟决定组建联合特遣部队,由此设想到以联盟后勤保障和指挥、控制、通讯及情报系统为基础,进行某种纯欧洲的军事行动的可能性。美国如果愿进一步迁就法国关于增大西欧联盟在北约内的作用,特别是在指挥和决策方面的作用的要求,那么美国的这种态度也将表明美国对欧洲统一更真诚的支持并有助于缩小美法之间在欧洲最终自我定位问题上的分歧。

  从更长远看,西欧联盟有可能吸收一些由于种种地缘政治或历史原因而不会寻求加入北约的欧盟国家入盟。属于这类国家的可能有芬兰或瑞典,甚至还可能有奥地利。这三个国家都已在西欧联盟内获得观察员地位。 [ 注:值得注意的是,芬兰和瑞典具有影响的舆论都已开始讨论与北约结盟的可能性。 1996年5月,瑞典媒体报道,芬兰国防部队司令员提出了北约在北欧领土上作一些部署的可能性。1996年8月,瑞典议会国防委员会在一项表明要逐步与北约开展更密切的安全合作的决定中建议瑞典加入只有北约成员国参加的西欧军备集团(WEAG)。 ] 另外一些国家也可能会谋求与西欧联盟建立联系,并以此作为最终加入北约的预备性步骤。西欧联盟在处理与欧盟未来成员的关系时也可能会在某个时候仿效北约和平伙伴关系的做法。所有这些步骤都有助于在跨大西洋联盟的正式范围之外编织一个更广泛的欧洲安全合作网。

  与此同时,在一个更大和更统一的欧洲出现之前(即使在最好的条件下这样一个欧洲也不会很快出现),美国必须与法国和德国通力协作,共同促进这样一个更统一和更大的欧洲的出现。因此,美国关于法国的主要政策难题,仍将是如何在不损害美德联系的情况下诱使法国更紧密地参与大西洋的政治和军事一体化;而关于德国的主要政策难题,则仍将是美国如何既可以依赖德国在大西洋主义欧洲的领导地位中得利而又不引发法国、英国及其他欧洲国家的不安。

  美国在联盟未来结构的问题上表现出更大的灵活性会,有助于最终争取法国对北约东扩的更大支持。从长远看,使德国的两边同处于一个一体化的北约军事安全区之内可以把德国更牢固地定位在一个多边框架内。这对法国应该是至关重要的。此外,联盟的扩大还将使 “魏玛三角”(由德国、法国、波兰构成)变为在某种程度上制衡德国在欧洲领导地位之微妙手段这种可能性增大。尽管波兰加入联盟有赖于德国的支持(波兰对法国在联盟扩展问题上态度暖昧颇为不满),然而一旦波兰入盟以后,更可能出现的却是法国与波兰在地缘政治上持共同观点。

  无论出现哪种情况,华盛顿都不应无视这样一个事实:在有关欧洲特性或北约内部运作等问题上,法国只是暂时的对手。更为重要且华盛顿应该牢记的事实是,在把一个民主的德国永远拴在欧洲之内的重要任务中,法国是必不可少的伙伴。这便是法德关系的历史性作用。欧盟和北约东扩均应强化以法德关系作为欧洲内核的重要性。最后要说的是,法国不够强大,既不足以阻挠美国推行其欧洲政策中地缘战略的根本原则,又不足以使自己成为欧洲的领袖。因此,法国有些怪僻甚至发点脾气,都是可以容忍的。

  注意到法国在北非和法语非洲国家发挥着建设性的作用,也是恰当的。法国是摩洛哥和突尼斯不可或缺的伙伴,同时还在阿尔及利亚起着稳定局势的作用。法国作这样的介入有充分的国内原因:约500万穆斯林现在居住在法国。因而北非的稳定和有序发展对法国利害攸关。然而这种利益又能给欧洲安全带来广泛的好处。若没有法国的使命感,欧洲南翼将更不稳定和更具威胁性。整个南欧对地中海南岸地区的不稳定所造成的社会政治威胁正越来越感到不安。因而法国对整个地中海地区事态的强烈关注同北约在安全方面的关注并非无关。美国在偶尔不得不应付法国关于其特殊领袖地位的过分要求时,应考虑到这一点。

  德国另当别论。德国的主导作用不可否认,但在公开赞同德国在欧洲的领导作用时却必须谨慎行事。这种领导作用可能会对某些欧洲国家暂时有利,比如那些赞赏德国为欧洲东扩采取主动行动的中欧国家。西欧人对此也可以容忍,只要这种领导作用被置于美国的首要地位之下。但从长远看,欧洲建设不能以德国的领导作用为基础。太多的记忆仍在萦纡,太多的恐惧可能显现。一个由柏林建设并领导的欧洲是根本行不通的。这就是为什么德国需要法国、欧洲需要法德联系、美国不能在德法之间择其一的原因。

  关于北约扩大最重要的一点在于,它是一个与欧洲自身的扩大不可分割地联系在一起的进程。如果欧盟将成为一个地理上幅员更广大的共同体,成为一个由一体化程度较高的法德领导核心加一体化程度较低的外围组成的共同体,如果这样一个欧洲把自身的安全建筑在与美国继续结盟的基础之上,那么,其地理上最暴露的部分中欧,就自然不能被明显地排斥于通过跨大西洋联盟而享有安全感的欧洲其他部分之外。在这一点上,美国和德国意见一致。在美国和德国看来,扩大的动因是政治的、历史的和建设性的。推动扩大的不是对俄国的仇恨,也不是对俄国的惧怕,更不是孤立俄国的愿望。

  因此,美国须特别紧密地与德国携手合作推动欧洲东扩。在这个问题上美德的合作和共同领导是必不可少的。如果美国和德国联袂鼓励其他北约盟友同意欧洲东扩并且在俄罗斯愿意妥协的情况下与俄罗斯有效地谈判相互迁就方案(见第四章),或者两国在建设欧洲的任务不能从属于莫斯科的反对意见这种正确信念的指引下采取果断行动,则东扩就会成为现实。为获得所需的北约全体成员国一致同意,特别需要美国与德国联合向其他成员国施加压力。倘若美德共同致力于获得这种一致意见,任何北约成员国都没有能力予以阻挠。

  说到底,与上述努力利害关系最大的是美国在欧洲的长期作用。一个新欧洲尚在形成之中,倘若这个新欧洲在地理上仍然是“欧洲-大西洋”空间的一部分,则北约的扩大就是必不可少的。确实,如果美国业已启动的扩展北约的努力停滞或徘徊不前,美国便不可能有什么对整个欧亚大陆的全面政策。这种失败将使美国的领导信誉扫地,将使“欧洲正在扩大” 的观念被打得粉碎,将使中欧人灰心丧气,也还可能重新唤起俄罗斯现已休眠或行将泯灭的对中欧的地缘政治企盼。对西方而言,这将是一种自伤自残,使在未来任何一种欧亚安全结构中形成真正的欧洲支柱的前景受到致命损害;对美国来说,这不仅是一个地区性的失败,也是一个全球性的失败。

  指导欧洲渐进扩展的底线必须是这样的主张:现有的跨大西洋体系之外的任何国家都无权否决任何符合条件的欧洲国家加入欧洲体系并进而加入其跨大西洋的安全体系;任何符合条件的欧洲国家都不应最终被先验地排除在欧盟或北约之外,尤其是极易遭受武力攻击且日益符合条件的波罗的海国家有权知道它们最终也可以成为上述两个组织的正式成员,同时还有权知道,它们即使不去迎合扩展中的欧洲及其美国伙伴的利益,它们的主权也不会受到威胁。

  实质上,西方特别是美国及其西欧盟友,必须回答瓦茨拉夫·哈维尔1996年5月15日在亚琛十分雄辩地提出的问题:  

  我知道欧洲联盟和北大西洋联盟均不能一夜之间向所有渴望加入它们的国家敞开大门。这两个机构毫无疑问能够做的和在为时太晚之前应该做的是:向被视为一个有共同价值地区的整个欧洲明确保证欧盟与北约都不是封闭的俱乐部。二者应该制定出一个明确和详尽的渐进扩展政策。这一政策中不但已含有一个时间表,而且还有对这个时间表内在逻辑的解释。

欧洲的历史性时间表

  尽管在现阶段欧洲东部的最终界限既不能明确说明,也不能最终确定,但从最广义而言,欧洲是从共同的基督教传统中衍生出来的一个共有文明。欧洲的比较狭隘的西方定义是与罗马帝国及其历史遗产相联系的。但欧洲基督教传统中还包括拜占庭及其俄罗斯东正教的成份。因此,在文化上讲,欧洲的含义比耶酥使徒彼得的欧洲要广,彼得的欧洲则又比西欧广得多,尽管近年来西欧一直在盗用“欧洲”的名义。甚至仅仅对地图14扫一眼便可确信,现在的欧洲根本不是一个完整的欧洲。更糟的是,这是一个在欧洲和俄罗斯之间存在着一个能对双方产生吸引作用的无安全保障的地区,并必然导致紧张和角逐的欧洲。


图14


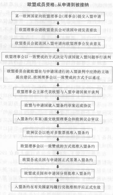
  查理曼大帝时代的欧洲(仅限于西欧)在冷战期间由于客观的必要性而又有了意义,但这样的欧洲现在却成了畸形怪物。之所以这样是因为,日渐统一的欧洲除了是一种文明以外,还是一种生活方式、生活水准和不受种族和领土争端困扰的有共同民主程序的政治实体。这样的一个欧洲,目前在正式组织上范围要比其实际潜力小得多。几个较为先进、政治上稳定的中欧国家均属西方彼得的欧洲传统。主要有捷克共和国、波兰、匈牙利,可能还包括斯洛文尼亚。它们已明显具备了资格也渴望成为“欧洲”及其跨大西洋安全体系的成员。

  在当前的形势下,北约看来很有可能大概在1999年实行扩展而接纳波兰、捷克共和国和匈牙利。在这一初步但却重要的步骤之后,北约的任何后续扩展可能将与欧盟的扩展同步或紧接其后进行。欧盟扩展涉及更复杂的程序。这既表现在取得资格要分若干阶段,又表现在入盟必须达到的要求上(图13)。因此,即使是接纳首批中欧国家加入欧盟也不可能早于2002年,或许还要晚一些。然而,当北约首批三个新成员加入欧盟后,欧盟和北约都必然会把接纳波罗的海国家、斯洛文尼亚;罗马尼亚、保加利亚、斯洛伐克(最终还可能有乌克兰)的问题提上日程。


图13


  值得注意的是,最终入盟的前景已在对未来的成员国的情况和行为发生建设性影响。意识到欧盟或北约均不希望被成员国之间在少数民族权益或领土要求方面的更多冲突所困扰(士耳其与希腊的争端已经够麻烦了),已使斯洛伐克、匈牙利和罗马尼亚受到必要推动,力争达成符合欧洲委员会制定的标准的妥协。只有民主国家才有资格入盟这一更为笼统的原则,也在发生着同样的作用。要求不被遗弃在北约和欧盟的外面的愿望,正在对新兴的民主国家产生着有力的重要影响。

  不管怎么说,欧洲的政治联合与安全不可分割,这一点是不言自明的。作为一个实际问题,如果不同美国达成共同的安全安排,事实上便很难想象有什么真正联合的欧洲。由此而论,有资格开始并被邀请同欧盟进行入盟谈判的那些国家,从此时起也应自然而然地被视为事实上已被置于北约的假定保护之下。

  与之相适应,扩展欧洲和扩大跨大西洋安全体系的过程很可能分若干深思熟虑的阶段向前发展。假定美国和西欧始终如一地履行承诺,则一个纯属推测但又谨慎地符合实际的发展阶段时间表也许可以开列如下:

   1.到1999年,首批中欧新成员国将被接纳加入北约,尽管它们加入欧盟的时间可能不会早于2002或2003年。

   2.同时,欧盟将启动与波罗的海国家的入盟谈判,北约同样也将开始运作以解决波罗的海国家和罗马尼亚加入的问题。这些国家可能于2005年完成加入北约的程序。在此阶段的某个时候,其他巴尔干国家也可能成为加入的对象。

   3.波罗的海国家加入北约可能会激励瑞典和芬兰考虑加入北约。

   4.在2005年至2010年之间的某个时候,乌克兰应能随时与欧盟和北约开始认真的谈判,特别是如果在这段时间中该国在国内改革方面取得了重大进展,并成功地被外界更为明确地认定为一个中欧国家。

  同时,法国-德国-波兰三方在欧盟和北约框架内的合作可能已大大加深,特别是在防务领域。这种合作可能成为任何扩大了的欧洲安全安排的西方核心,这一安全安排最终可能将俄罗斯和乌克兰也包括进来。鉴于德国和波兰在乌克兰独立问题上有特殊的地缘政治利益,乌克兰最终很可能也被逐渐吸纳进法国-德国-波兰的特殊关系。到2010年时,包括 2亿3千万人口的法国一德国一波兰一乌克兰政治合作关系可能演化成一种加大欧洲地缘战略纵深的伙伴关系。(图15)


图15


  上述情景究竟是以平和方式还是在与俄罗斯关系日趋紧张的背景下出现,事关重大。应不断地向俄罗斯作出保证欧洲的大门对俄国是敞开的,就像最终加入扩大的跨大西洋安全体系和也许在将来的某个时候加入新的跨欧亚安全体系的大门对俄国是敞开的一样。为使这些保证言而有信,应有意识地推进俄罗斯与欧洲在各个领域内的各种合作联系。(俄罗斯同欧洲的关系及乌克兰在这方面的作用将在下一章中得到更充分的探讨。)

  倘若欧洲在统一和扩展方面以及俄罗斯与此同时在巩固民主和社会现代化方面均取得成功,则俄罗斯在某个时候也可以有资格与欧洲结成更牢固的关系。这又将使跨大西洋安全体系与跨欧亚大陆安全体系的最终合并成为可能。然而,作为一个活生生的现实,在相当长的一段时间内不会提出俄罗斯正式入盟的问题。如果这也可以算作一个理由的话,这恰恰是不能毫无意义地对俄国关闭各种大门的另一个原因。

  最后要说的是,伴随着雅尔塔欧洲的消失,还必须使凡尔赛欧洲不再重现。欧洲分裂状态的结束不应成为将欧洲推回到众多民族国家争吵不休的状态的一个步骤,而应是一个出发点,营造一个因北约扩大而得以加强、因与俄罗斯的建设性安全关系而更加安全且幅员更大和日益统一的欧洲。因此,美国在欧洲的主要地缘战略目标可极其简明地归纳为:通过更加真实的跨大西洋伙伴关系来巩固美国在欧亚大陆的桥头堡,以便使扩大中的欧洲成为向欧亚大陆传送国际民主与合作秩序的更有活力的跳板。


关闭窗口